logo-white
  • PresentazioneStatutoOrgani associativiIl TeamAssociarsiGalleryContatti
  • L’occhialeria oggiL’origine dell’occhialeriaTendenze modaCalendario Fiere
  • Relazioni industrialiInternazionalizzazioneRicerche e analisi di mercatoNormazione e CertificazioneFormazioneAnti-contraffazioneEUROM1 Optical IndustriesPromozione Made in Italy 2024Promozione Made in Italy 2025Progetto Copernico
  • MIDODaTECommissione Difesa VistaMuseo dell’Occhiale
  • Gruppo SoleGruppo GiovaniGruppo LentiEyevolution
  • Comunicati StampaContatti Ufficio StampaLink utili
  • Elenco associati
en
Contattaci Area associati
logo-white
  • L'associazione
    • Presentazione
    • Statuto
    • Organi associativi
    • Il Team
    • Associarsi
    • Gallery
    • Contatti
  • Il settore
    • L’occhialeria oggi
    • L’origine dell’occhialeria
    • Tendenze moda
    • Calendario Fiere
  • Attività Istituzionali
    • Relazioni industriali
    • Internazionalizzazione
    • Ricerche e analisi di mercato
    • Normazione e Certificazione
    • Formazione
    • Anti-contraffazione
    • EUROM1 Optical Industries
    • Promozione Made in Italy 2024
    • Promozione Made in Italy 2025
    • Progetto Copernico
  • Attività Promozionali
    • MIDO
    • DaTE
    • Commissione Difesa Vista
    • Museo dell’Occhiale
  • Gruppi Merceologici
    • Gruppo Sole
    • Gruppo Giovani
    • Gruppo Lenti
    • Eyevolution
  • Ufficio stampa
    • Comunicati Stampa
    • Contatti Ufficio Stampa
    • Link utili
Contattaci

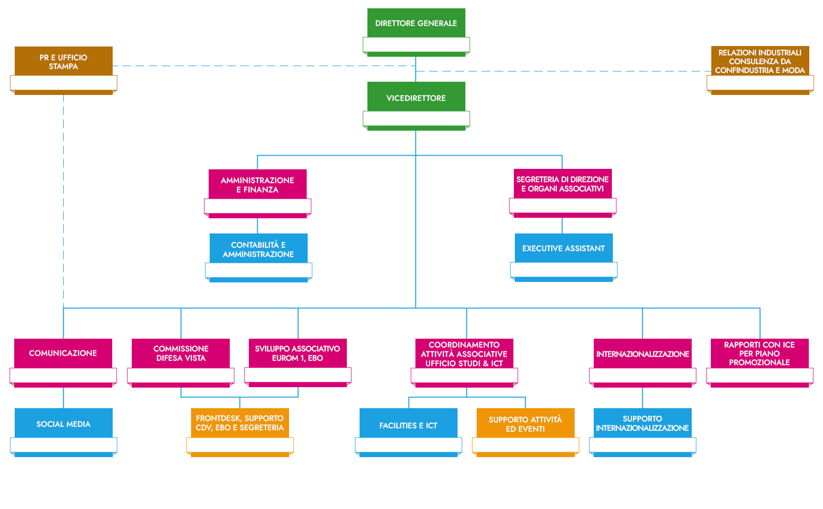
Il Team

Astrid Galimberti Carlo Mascellani
Confindustria Moda,
Federazione Tessile Moda
Roberta Scudeler Silvia Lazzarini Tiziana Cristallo Arianna Ieva Monia Innocenti Cinzia Ronchi Carolina Mailander
Comunicazione
Silvia Lazzarini Monia Innocenti Marco Boatti Arianna Ieva Francesca Tenca Edoardo Franzetti

Scarica la nostra brochure

Scarica ora

L'ASSOCIAZIONE

  • Presentazione
  • Statuto
  • Organi associativi
  • Il team
  • Associarsi
  • Gallery
  • Contatti

IL SETTORE

  • L'occhialeria oggi
  • L'origine dell'occhialeria
  • Tendenza moda
  • Calendario fiere

ATTIVITà ISTITUZIONALI

  • Relazioni industriali
  • Internazionalizzazione
  • Ricerche e analisi di mercato
  • Normazione e Certificazione
  • Formazione
  • Anti-contraffazione
  • EUROM

ATTIVITÀ PROMOZIONALI

  • MIDO
  • DaTE
  • Commissione Difesa Vista
  • Museo dell'occhiale

GRUPPI MERCEOLOGICI

  • Gruppo Sole
  • Gruppo Giovani
  • Gruppo Lenti

UFFICIO STAMPA

  • Comunicati Stampa
  • Contatti Ufficio stampa
  • Link utili

Associazione Nazionale Fabbricanti Articoli Ottici
Via Alberto Riva Villasanta 3 20145 Milano
02.32673673
anfao@anfao.it
Seguici su Facebook Seguici su LinkedIn Seguici su Instagram
Copyright ANFAO 2024 - C.F. 03331510150. All Rights Reserved - Privacy policy - Cookie Policy -